“The hard thing to do and the right thing to do are usually the same thing.”
1. golang搭建Http服务的原理
首先,我们给出一个简单的HTTP服务器的例子:
1
2
3
4
5
6
7
8
9
10
11
12
13
14
15
16
17
18
19
20
21
22
23
24
25
26
package main
import (
"fmt"
"net/http"
"log"
)
func sayHelloWorld(w http.ResponseWriter, r *http.Request) {
r.ParseForm() // 解析参数
fmt.Println(r.Form) // 在服务端打印请求参数
fmt.Println("URL:", r.URL.Path) // 请求 URL
fmt.Println("Scheme:", r.URL.Scheme)
for k, v := range r.Form {
fmt.Println(k, ":", strings.Join(v, ""))
}
fmt.Fprintf(w, "你好!") // 发送响应到客户端
}
func main() {
http.HandleFunc("/", sayHelloWorld)
err := http.ListenAndServe(":9091", nil)
if err != nil {
log.Fatal("ListenAndServe: ", err)
}
}
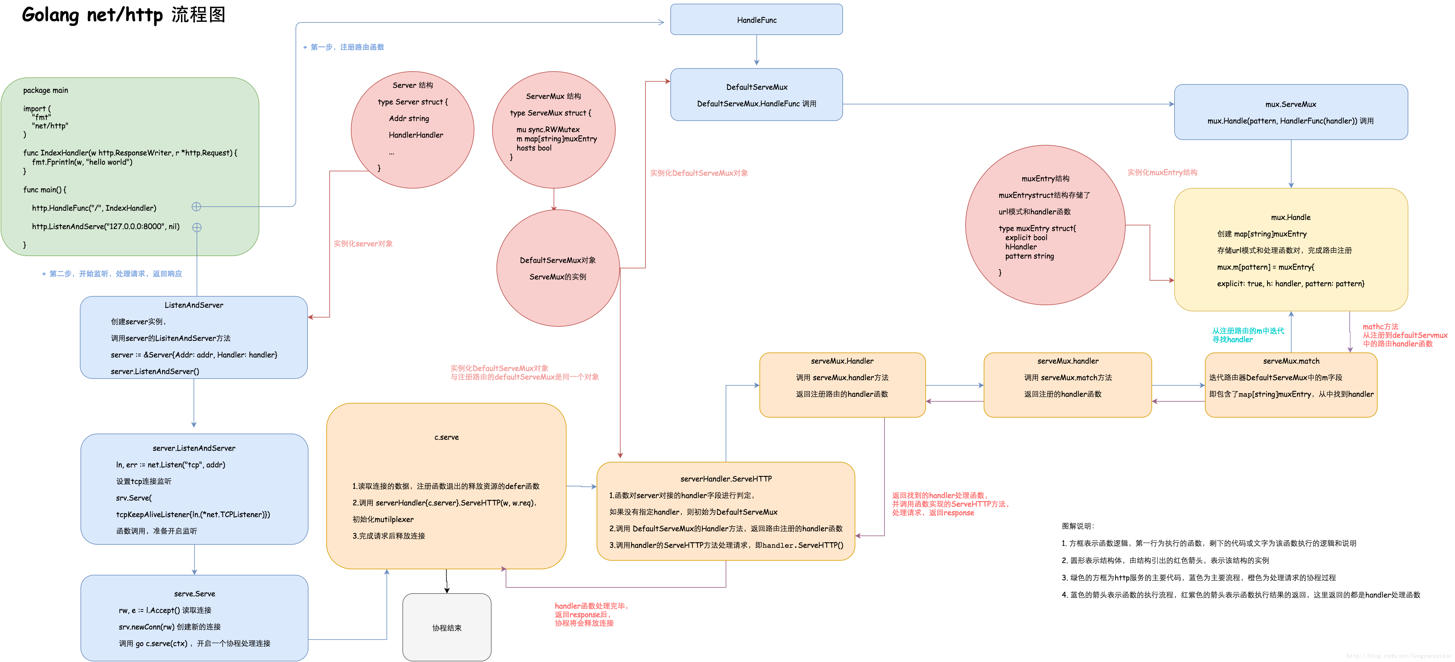
对于一个HTTP服务器,其实本质上就是其如何接收处理客户端传递过来的request,并向客户端返回相应的response的过程。而在接收request的过程中,最重要的莫过于路由(router),即如何实现一个Multiplexer。对于GO而言,我们既可以使用内置的mutilplexer--DefaultServeMux,也可以自定义。Multiplexer路由的目的就是为了找到处理器函数(hander),后者将对request进行处理,同时构建response。
简单地总结下请求的整个流程如下:
Client -> Request -> [Multiplexer(router)] -> handler -> Response -> Client
因为,了解golang服务http的整体细节,最重要的就是要理解Multiplexer和handler。其实,Golang中的Multiplexer基于ServerMux结构,同时也实现了Handler接口。
1
2
3
4
5
6
7
8
9
10
type ServeMux struct {
mu sync.RWMutex
m map[string]muxEntry
es []muxEntry // slice of entries sorted from longest to shortest.
hosts bool // whether any patterns contain hostnames
}
type Handler interface {
ServeHTTP(ResponseWriter, *Request)
}
1.1 概念介绍
在介绍具体的源码实现细节之前,我们先来讲述几个概念:
路由:实际开发中一个HTTP接口会有许多的URL对应的Handler,如何根据URL找到对应的Handler就是路由所起的作用。handler函数:具有func(w http.ResponseWriter, r *http.Requests)签名的函数,例如我们上面例子定义的sayHelloWorld函数就是。handler处理器(函数):经过HanderFunc结构包装的handler函数,它实现了ServeHTTP接口方法的函数。调用handler处理器的ServeHTTP方法时,即调用handler函数本身.其实这句话挺绕的,让人比较不容易理解。其实
func(w http.ResponseWriter, r *http.Requests)签名也可以被看成一种类型(http库里面就是对这种类型重定义了下,定义成了HandlerFunc这种类型),因为也可以为其实现相应的方法。直接上代码就比较好理解了。
1
2
3
4
5
6
7
8
9
10
// The HandlerFunc type is an adapter to allow the use of
// ordinary functions as HTTP handlers. If f is a function
// with the appropriate signature, HandlerFunc(f) is a
// Handler that calls f.
type HandlerFunc func(ResponseWriter, *Request)
// ServeHTTP calls f(w, r).
func (f HandlerFunc) ServeHTTP(w ResponseWriter, r *Request) {
f(w, r)
}
handler对象:实现了Handler接口ServerHttp方法的结构。
Golang的http处理流程可以用下面的一张图来表示:

1.1.1 路由
net/http库中ServeMux(mux是multiplexor缩写)帮我们实现了这个路由功能。我们可以自定义相关的路由进行处理:
1
2
3
4
5
6
7
8
9
10
11
12
13
14
15
16
17
18
19
20
21
22
23
24
25
26
package main
import (
"io"
"net/http"
)
func header(w http.ResponseWriter, r *http.Request) {
encoding := r.Header["Accept-Encoding"]
var encodingStr []byte
for _, value := range encoding {
encodingStr = append(encodingStr, []byte(value)...)
}
w.Write(encodingStr)
}
func hello(w http.ResponseWriter, r *http.Request) {
io.WriteString(w, "hello world\n")
}
func main() {
mux := http.NewServeMux()
mux.HandleFunc("/header", header)
mux.HandleFunc("/hello", hello)
http.ListenAndServe(":8080", mux)
}
分析下代码,先通过http.NewServeMux()返回一个ServeMux结构体,然后调mux.HandleFunc()绑定Handler到对应的URL上。我们之前的例子调用的是http.HandleFunc(),其实它内部调用的是DefaultServeMux.HandleFunc(pattern, handler),这个net库提供的一个默认的ServerMux。
1
2
3
4
// DefaultServeMux is the default ServeMux used by Serve.
var DefaultServeMux = &defaultServeMux
var defaultServeMux ServeMux
1.1.2 ServeMux
1
2
3
4
5
6
7
8
9
10
11
12
13
14
15
16
17
18
19
20
21
22
23
24
25
type ServeMux struct {
mu sync.RWMutex
m map[string]muxEntry
es []muxEntry // slice of entries sorted from longest to shortest.
hosts bool // whether any patterns contain hostnames
}
type muxEntry struct {
h Handler
pattern string
}
// ServeHTTP dispatches the request to the handler whose
// pattern most closely matches the request URL.
func (mux *ServeMux) ServeHTTP(w ResponseWriter, r *Request) {
if r.RequestURI == "*" {
if r.ProtoAtLeast(1, 1) {
w.Header().Set("Connection", "close")
}
w.WriteHeader(StatusBadRequest)
return
}
h, _ := mux.Handler(r)
h.ServeHTTP(w, r)
}
ServeMux结构中最重要的字段就是map结构m,其key是一些url模式,value是一个muxEntry结构,后者里面存储了具体的url模式和相关的handler。
从上面的源码我们也可以看到,ServeMux也实现了ServeHTTP接口,也算是一个handler,不过ServeMux的ServeHTTP方法并不是用来处理request和response的,而是用来找到路由注册的handler(本质上是用来透传相应的参数)。
1.1.3 Server
Server也是很重要的一个结构,从之前http.ListenAndServe的源码可以看出,它创建了一个server对象,并调用server对象的ListenAndServe方法:
1
2
3
4
func ListenAndServe(addr string, handler Handler) error {
server := &Server{Addr: addr, Handler: handler}
return server.ListenAndServe()
}
给出Server的结构如下:
1
2
3
4
5
6
7
8
9
10
11
12
13
14
15
16
17
18
19
20
21
22
23
24
25
26
27
type Server struct {
Addr string
Handler Handler // handler to invoke, http.DefaultServeMux if nil
TLSConfig *tls.Config
ReadTimeout time.Duration
ReadHeaderTimeout time.Duration
WriteTimeout time.Duration
IdleTimeout time.Duration
MaxHeaderBytes int
TLSNextProto map[string]func(*Server, *tls.Conn, Handler)
ConnState func(net.Conn, ConnState)
ErrorLog *log.Logger
BaseContext func(net.Listener) context.Context
ConnContext func(ctx context.Context, c net.Conn) context.Context
disableKeepAlives int32 // accessed atomically.
inShutdown int32 // accessed atomically (non-zero means we're in Shutdown)
nextProtoOnce sync.Once // guards setupHTTP2_* init
nextProtoErr error // result of http2.ConfigureServer if used
mu sync.Mutex
listeners map[*net.Listener]struct{}
activeConn map[*conn]struct{}
doneChan chan struct{}
onShutdown []func()
}
server结构存储了服务器处理请求常见的字段。其中Handler字段也保留Hander接口。如果Server接口没有提供Handler结构对象,那么会使用DefaultServeMux做Multiplexer。
2.源码解析
2.1 路由注册部分
我们先从http.HandleFunc()方法看起:
1
2
3
4
5
6
// HandleFunc registers the handler function for the given pattern
// in the DefaultServeMux.
// The documentation for ServeMux explains how patterns are matched.
func HandleFunc(pattern string, handler func(ResponseWriter, *Request)) {
DefaultServeMux.HandleFunc(pattern, handler)
}
这里面只有一行,调用DefaultServeMux.HandleFunc(pattern, handler):
1
2
3
4
5
6
7
// HandleFunc registers the handler function for the given pattern.
func (mux *ServeMux) HandleFunc(pattern string, handler func(ResponseWriter, *Request)) {
if handler == nil {
panic("http: nil handler")
}
mux.Handle(pattern, HandlerFunc(handler))
}
上述代码中,HandlerFunc是一个函数类型。同时实现了Handler接口的ServeHTTP方法。使用HandlerFunc类型包装一下路由定义的indexHandler函数,其目的就是为了让这个函数也实现ServeHTTP方法,即转变成一个handler处理器(函数)。
其实,本质上就是让我们的
indexHandler函数也有了ServeHTTP方法。
此外,ServeMux的Handle方法,将会对pattern和handler函数做一个map映射:
1
2
3
4
5
6
7
8
9
10
11
12
13
14
15
16
17
18
19
20
21
22
23
24
25
26
27
28
29
// Handle registers the handler for the given pattern.
// If a handler already exists for pattern, Handle panics.
func (mux *ServeMux) Handle(pattern string, handler Handler) {
mux.mu.Lock()
defer mux.mu.Unlock()
if pattern == "" {
panic("http: invalid pattern")
}
if handler == nil {
panic("http: nil handler")
}
if _, exist := mux.m[pattern]; exist {
panic("http: multiple registrations for " + pattern)
}
if mux.m == nil {
mux.m = make(map[string]muxEntry)
}
e := muxEntry{h: handler, pattern: pattern}
mux.m[pattern] = e
if pattern[len(pattern)-1] == '/' {
mux.es = appendSorted(mux.es, e)
}
if pattern[0] != '/' {
mux.hosts = true
}
}
通过上面的代码,我们可以看到Handle函数的主要目的就是在于把handler和pattern模式绑定到map[string]muxEntry的map上,URL其实就是作为map的key。这里面还有一个细节点,appendSorted()函数:
1
2
3
if pattern[len(pattern)-1] == '/' {
mux.es = appendSorted(mux.es, e)
}
判断pattern是否是以 '/'结尾,如果是的话表示后面可以跟其他子路径,如果不是表示的是一个叶子节点。
1
2
3
4
5
6
7
8
9
10
11
12
13
14
func appendSorted(es []muxEntry, e muxEntry) []muxEntry {
n := len(es)
i := sort.Search(n, func(i int) bool {
return len(es[i].pattern) < len(e.pattern)
})
if i == n {
return append(es, e)
}
// we now know that i points at where we want to insert
es = append(es, muxEntry{}) // try to grow the slice in place, any entry works.
copy(es[i+1:], es[i:]) // Move shorter entries down
es[i] = e
return es
}
分析下,sort.Search()方法是找es中是否有比e.pattern中长度更短的,如果找到返回第一次出现的下标,没找到返回n;如果没有找到就添加到muxEntry中返回,如果有就将e.pattern插入找到的i的位置。
es是ServeMux用来进行路由匹配的,采用的是最长匹配原则。当存在有多个匹配项时,是会优先匹配最长的pattern。
2.2 路由监听部分
从http.ListenAndServe()方法看起:
1
2
3
4
5
6
7
8
9
10
11
12
13
14
15
16
17
18
19
20
func ListenAndServe(addr string, handler Handler) error {
server := &Server{Addr: addr, Handler: handler}
return server.ListenAndServe()
}
func (srv *Server) ListenAndServe() error {
if srv.shuttingDown() {
return ErrServerClosed
}
addr := srv.Addr
if addr == "" {
addr = ":http"
}
ln, err := net.Listen("tcp", addr)
if err != nil {
return err
}
return srv.Serve(ln)
}
代码很简单,就是监听了TCP连接,然后调用server对象的Serve()方法来处理这次请求。来细看下处理请求的逻辑:
1
2
3
4
5
6
7
8
9
10
11
12
13
14
15
16
17
18
19
20
21
22
23
24
25
26
27
28
29
30
31
32
33
34
35
36
37
38
39
40
41
42
43
44
45
46
47
48
49
50
51
52
53
54
55
56
57
58
59
60
61
// Serve accepts incoming connections on the Listener l, creating a
// new service goroutine for each. The service goroutines read requests and
// then call srv.Handler to reply to them.
//
// HTTP/2 support is only enabled if the Listener returns *tls.Conn
// connections and they were configured with "h2" in the TLS
// Config.NextProtos.
//
// Serve always returns a non-nil error and closes l.
// After Shutdown or Close, the returned error is ErrServerClosed.
func (srv *Server) Serve(l net.Listener) error {
if fn := testHookServerServe; fn != nil {
fn(srv, l) // call hook with unwrapped listener
}
origListener := l
l = &onceCloseListener{Listener: l}
defer l.Close()
...
var tempDelay time.Duration // how long to sleep on accept failure
// 处理请求核心部分
ctx := context.WithValue(baseCtx, ServerContextKey, srv)
for {
rw, err := l.Accept()
if err != nil {
select {
case <-srv.getDoneChan():
return ErrServerClosed
default:
}
if ne, ok := err.(net.Error); ok && ne.Temporary() {
if tempDelay == 0 {
tempDelay = 5 * time.Millisecond
} else {
tempDelay *= 2
}
if max := 1 * time.Second; tempDelay > max {
tempDelay = max
}
srv.logf("http: Accept error: %v; retrying in %v", err, tempDelay)
time.Sleep(tempDelay)
continue
}
return err
}
connCtx := ctx
if cc := srv.ConnContext; cc != nil {
connCtx = cc(connCtx, rw)
if connCtx == nil {
panic("ConnContext returned nil")
}
}
tempDelay = 0
c := srv.newConn(rw)
c.setState(c.rwc, StateNew) // before Serve can return
go c.serve(connCtx)
}
}
略去一些不必要的细节,Serve()方法的功能主要就是创建了一个上下文对象,然后调用Listener的Accept方法用来获取连接数据并使用newConn方法创建连接对象,然后通过go c.serve(connCtx)处理连接。可以看到每一个连接都开启了一个协程,请求的上下文都不同。来看下serve()方法的细节:
1
2
3
4
5
6
7
8
9
10
11
12
13
14
15
16
17
18
19
20
21
22
23
24
25
26
27
28
29
30
31
32
33
34
35
36
37
38
39
40
// Serve a new connection.
func (c *conn) serve(ctx context.Context) {
c.remoteAddr = c.rwc.RemoteAddr().String()
ctx = context.WithValue(ctx, LocalAddrContextKey, c.rwc.LocalAddr())
defer func() {
if err := recover(); err != nil && err != ErrAbortHandler {
const size = 64 << 10
buf := make([]byte, size)
buf = buf[:runtime.Stack(buf, false)]
c.server.logf("http: panic serving %v: %v\n%s", c.remoteAddr, err, buf)
}
if !c.hijacked() {
c.close()
c.setState(c.rwc, StateClosed)
}
}()
...
for {
w, err := c.readRequest(ctx)
if c.r.remain != c.server.initialReadLimitSize() {
// If we read any bytes off the wire, we're active.
c.setState(c.rwc, StateActive)
}
...
// HTTP cannot have multiple simultaneous active requests.[*]
// Until the server replies to this request, it can't read another,
// so we might as well run the handler in this goroutine.
// [*] Not strictly true: HTTP pipelining. We could let them all process
// in parallel even if their responses need to be serialized.
// But we're not going to implement HTTP pipelining because it
// was never deployed in the wild and the answer is HTTP/2.
serverHandler{c.server}.ServeHTTP(w, w.req)
...
}
}
serve()方法的逻辑比较长,但总结下其实也还好:
- 使用defer定义了函数退出时,连接关闭相关的处理。
- 然后就是读取连接的网络数据,并处理读取完毕时候的状态。
- 接下来就是调用serverHandler{c.server}.ServeHTTP(w,w.req)方法处理请求了。
- 最后就是请求处理完毕的逻辑。
serverHandler是一个比较重要的结构体,它仅有一个字段,即Server结构,同时它也实现了Hander接口方法ServeHTTP。
1
2
3
4
5
6
7
8
9
10
11
12
13
14
15
16
// serverHandler delegates to either the server's Handler or
// DefaultServeMux and also handles "OPTIONS *" requests.
type serverHandler struct {
srv *Server
}
func (sh serverHandler) ServeHTTP(rw ResponseWriter, req *Request) {
handler := sh.srv.Handler
if handler == nil {
handler = DefaultServeMux
}
if req.RequestURI == "*" && req.Method == "OPTIONS" {
handler = globalOptionsHandler{}
}
handler.ServeHTTP(rw, req)
}
在该接口方法中做了一个重要的事情,初始化multiplexer路由多路复用器。如果server对象没有制定Handler,则使用默认的DefaultServeMux作为路由Multiplexer。并调用初始化Handler的ServeHTTP方法,我们以DefaultServeMux为例,进行详细的讲解:
1
2
3
4
5
6
7
8
9
10
11
12
13
14
15
16
17
18
// ServeHTTP dispatches the request to the handler whose
// pattern most closely matches the request URL.
func (mux *ServeMux) ServeHTTP(w ResponseWriter, r *Request) {
if r.RequestURI == "*" {
if r.ProtoAtLeast(1, 1) {
w.Header().Set("Connection", "close")
}
w.WriteHeader(StatusBadRequest)
return
}
h, _ := mux.Handler(r)
h.ServeHTTP(w, r)
}
// net/http/server.go:L1963-1965
func (f HandlerFunc) ServeHTTP(w ResponseWriter, r *Request) {
f(w, r)
}
mux的ServeHTTP方法通过调用其Handler方法寻找注册到路由上的handler函数,并调用该函数的ServeHTTP方法,依次看下这两个方法具体干了些什么,先看看Handler()函数:
1
2
3
4
5
6
7
8
9
10
11
12
13
14
15
16
17
18
19
20
21
22
23
24
25
26
27
28
29
30
31
32
33
34
35
36
37
38
39
40
41
42
43
44
45
46
47
48
49
50
51
52
53
54
55
56
57
58
59
60
61
62
63
64
65
66
67
68
69
70
71
72
func (mux *ServeMux) Handler(r *Request) (h Handler, pattern string) {
// CONNECT requests are not canonicalized.
if r.Method == "CONNECT" {
// If r.URL.Path is /tree and its handler is not registered,
// the /tree -> /tree/ redirect applies to CONNECT requests
// but the path canonicalization does not.
if u, ok := mux.redirectToPathSlash(r.URL.Host, r.URL.Path, r.URL); ok {
return RedirectHandler(u.String(), StatusMovedPermanently), u.Path
}
return mux.handler(r.Host, r.URL.Path)
}
// All other requests have any port stripped and path cleaned
// before passing to mux.handler.
host := stripHostPort(r.Host)
path := cleanPath(r.URL.Path)
// If the given path is /tree and its handler is not registered,
// redirect for /tree/.
if u, ok := mux.redirectToPathSlash(host, path, r.URL); ok {
return RedirectHandler(u.String(), StatusMovedPermanently), u.Path
}
if path != r.URL.Path {
_, pattern = mux.handler(host, path)
url := *r.URL
url.Path = path
return RedirectHandler(url.String(), StatusMovedPermanently), pattern
}
return mux.handler(host, r.URL.Path)
}
// handler is the main implementation of Handler.
// The path is known to be in canonical form, except for CONNECT methods.
func (mux *ServeMux) handler(host, path string) (h Handler, pattern string) {
mux.mu.RLock()
defer mux.mu.RUnlock()
// Host-specific pattern takes precedence over generic ones
if mux.hosts {
h, pattern = mux.match(host + path)
}
if h == nil {
h, pattern = mux.match(path)
}
if h == nil {
h, pattern = NotFoundHandler(), ""
}
return
}
// Find a handler on a handler map given a path string.
// Most-specific (longest) pattern wins.
func (mux *ServeMux) match(path string) (h Handler, pattern string) {
// Check for exact match first.
v, ok := mux.m[path]
if ok {
return v.h, v.pattern
}
// Check for longest valid match. mux.es contains all patterns
// that end in / sorted from longest to shortest.
for _, e := range mux.es {
if strings.HasPrefix(path, e.pattern) {
return e.h, e.pattern
}
}
return nil, ""
}
mux.Handler(r)这个是完成对于路径的匹配,返回相关的Handler。该函数首先对URL进行简单的处理(RedirectHandler()相关的逻辑注释很明显了,不再解释了);然后调用handler方法,后者会创建一个锁,同时调用match方法返回一个handler和pattern。
在match()方法中,mux的m字段是map[string]muxEntry,后者存储了pattern和handler处理器函数,因此通过迭代m寻找出注册路由的pattern模式与实际url匹配的handler函数并返回。
返回的结构一直传递到mux的ServeHTTP方法,接下来调用handler函数的ServeHTTP方法,即IndexHandler函数,然后把response写到http.RequestWirter对象返回给客户端。
上述函数运行结束即
serverHandler{c.server}.ServeHTTP(w, w.req)运行结束。接下来就是对请求处理完毕之后上和连接断开的相关逻辑了。
参考文章: golang 构建HTTP服务
2. gin框架源码阅读
我们从gin框架官网demo开始讲起:
1
2
3
4
5
6
7
8
9
10
11
12
13
package main
import "github.com/gin-gonic/gin"
func main() {
r := gin.Default()
r.GET("/ping", func(c *gin.Context) {
c.JSON(200, gin.H{
"message": "go语言中文文档www.topgoer.com",
})
})
r.Run() // listen and serve on 0.0.0.0:8080
}
看下r.Run()的源码:
1
2
3
4
5
6
7
8
9
10
11
12
13
14
15
16
// Run attaches the router to a http.Server and starts listening and serving HTTP requests.
// It is a shortcut for http.ListenAndServe(addr, router)
// Note: this method will block the calling goroutine indefinitely unless an error happens.
func (engine *Engine) Run(addr ...string) (err error) {
defer func() { debugPrintError(err) }()
if engine.isUnsafeTrustedProxies() {
debugPrint("[WARNING] You trusted all proxies, this is NOT safe. We recommend you to set a value.\n" +
"Please check https://pkg.go.dev/github.com/gin-gonic/gin#readme-don-t-trust-all-proxies for details.")
}
address := resolveAddress(addr)
debugPrint("Listening and serving HTTP on %s\n", address)
err = http.ListenAndServe(address, engine)
return
}
可以看到其本质上也是调用了net/http库的ListenAndServe(),所以核心请求数据流转的流程还是依赖了基础的net/http库。在这里,其实gin源码的阅读主要是要搞懂以下几个问题:
- request数据是如何流转的
- gin框架到底扮演了什么角色
- 请求从gin流入net/http, 最后又是如何回到gin中
- gin的context为何能承担起来复杂的需求
- gin的路由算法
- gin的中间件是什么
2.1 request数据是如何流转的与gin框架的角色
这个问题上面已经详细分析了下net/http库的源码,现在来思考一个问题:为什么目前会出现很多的go框架?
1
2
3
4
5
6
7
8
9
10
11
12
13
14
15
16
17
18
// Find a handler on a handler map given a path string.
// Most-specific (longest) pattern wins.
func (mux *ServeMux) match(path string) (h Handler, pattern string) {
// Check for exact match first.
v, ok := mux.m[path]
if ok {
return v.h, v.pattern
}
// Check for longest valid match. mux.es contains all patterns
// that end in / sorted from longest to shortest.
for _, e := range mux.es {
if strings.HasPrefix(path, e.pattern) {
return e.h, e.pattern
}
}
return nil, ""
}
从上面匹配路由的函数其实可以得到这个答案,因为匹配的规则过于简单,其无法满足复杂的需求开发。因此,基本所有的go框架干的最主要的一件事情就是重写net/http的route逻辑。